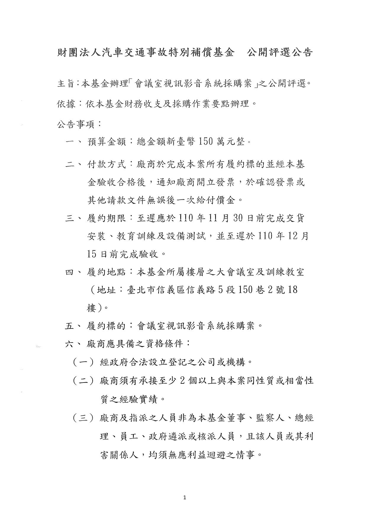
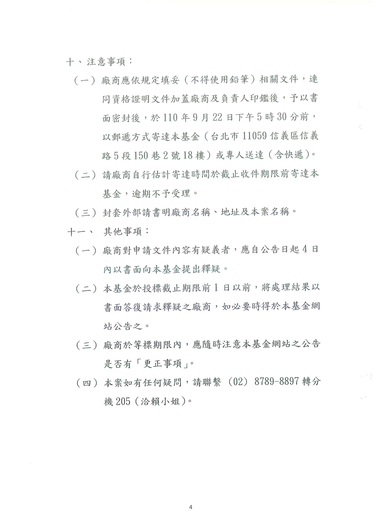
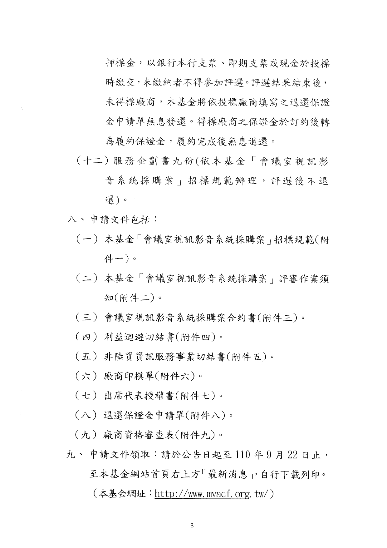
轉發財團法人汽車交通事故特別補償基金-會議室視訊影音系統採購案公開評選公告